PCBÉÏÅþÁ¬Æ÷²å²»½øÈ¥£¬¿Í»§ËµÄãÓÃÁ¦
Ðû²¼Ê±¼ä£º2025-03-03 15:43:58
¸ßËÙÏÈÌìÉúÔ±--Íõ»Ô¶«
ÈýÔµÄÓñÀ¼»¨¿ªÁË£¬ËýÊ¢¿ªÔÚ´ºÈÕµÄůÑôÀ»¨´ØÓµÖ¦Í·,ð¨½àÎÞè¦,ÊÇ´ºÈÕÀï×îÎÂÈáµÄ¾°ÎïÏߣ¬ÎÞÂÌÒàÎ޳Çå½àÓÅÃÀ£¬Èç³õ¼ûÒàÈç³õÁµ¡£
ÓñÀ¼¾²Èô´¦×Ó£¬Ã¦Àï͵ÏУ¬Õý¿´×Å´°ÍâÓñÀ¼»¨£¬Ïë×ÅÈËÉúÈôÖ»Èç³õ¼û£¬ÁîÀÉôæôæ¡£
ͻأµÄµç»°ÁåÉùÏìÆð£¬°ÑÓñÀ¼´ÓºÍÀϹ«³õÁµµÄÌðÃÛ»ØÒäÖÐÀ»ØÁËÏÖʵÀï¡£
µç»°Êǿͻ§Å£¶þ´òÀ´µÄ¡£
Å£¶þ˵Óиö°å×ÓºÜ׿±£¬ÎïÁÏÒѾË͵½PCBA¹¤³§È¥¡£
×ÊÖú¸ÏæÉÏÏß¡£
ÓñÀ¼Ëµ°´ÅÅ¡£
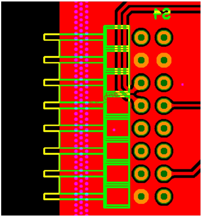
ÎïÍÆ²âÁ˹¤³§£¬Ê×ÏÈ×öÁËÀ´Áϼì²é£¬ºË¶ÔBOMÎÞÎÊÌ⣬ÓëʵÎï°å±ÈÕÕÒì³£·ºÆðÁË¡£
ÓÐÒ»¸öÎïÁϵÄÅþÁ¬Æ÷²å²»½øÈ¥¡£

°åÉÏÓиöÅþÁ¬Æ÷£¬ÏÖÔÚ¿×¾¶0.75mm¡£
ÅþÁ¬Æ÷µÄ¿í¶ÈÐÅÏ¢£¨data sheet£©16¸ö½ÅµÄË«ÅÅÅþÁ¬Æ÷¡£

·½½ÅµÄÅþÁ¬Æ÷¿í¶È0.63mm£¬¸÷ÈËÒÔΪPCB°åÉϵÄÔª¼þ¿×½¨´ó³ß´çºÏÊÊÄØ£¬ØÊºó¿Í»§¼±ÁË£¬²å²»½øÈ¥£¬ÄǾÍÏë²½·¥ÓÃÁ¦²å½øÈ¥¡£
ÏÂÃæµÄÅþÁ¬Æ÷¸÷ÈË˵ÄÜÔÒ½øÈ¥Âð¡£

ÓñÀ¼Ë²¼ä¾Í¸ÐÊÜÎÒÃÇPCBAº¸½Ó³äÂúÁËÑÌ»ðÆø£¬´ó´¸ÔÒС´¸Çã¬×Åʵ²»¿É»ØÂ¯ÉÕ¡£
ÓñÀ¼ÕÒÈËÅÌËãÁËһϣ¬0.63mmµÄ·½½Å£¬×îСµÄÔª¼þ¿×¿×¾¶ÊÇ0.90mm¡£
ÏÖÔÚ¿Í»§Éè¼ÆµÄÊÇ0.76mm£¬³ß´ç²îµÄÓеã¶à¡£
ÕâÒªÔõô°ìÄØ£¬ÕýÔÚÄѹýÖ®¼ä£¬Ö»¼ûÒ»µÀö¦ÀöµÄÉíÓ°·ç·ç»ð»ð´³Á˽øÀ´¡£
ÓñÀ¼Ì§ÑÛÒ»¿´£¬À´ÈËÕýÊÇÈ˼ûÈ˰®µÄС¾«ÁéÈÄÏôÏô¡£
ÓñÀ¼½û²»×¡ÐÄͷһϲ£¬¸Ïæ°ÑÇéÐÎÏòÈÄÏôÏôһ˵¡£
ÏôÏôµ¤·ïÑÛ΢΢һ±Õ£¬Çá̾һ¿ÚÎÇ£¬ÊÇʱ¼äÉÏÎÒÃÇ´óɱÆ÷ÁË¡£
ÓñÀ¼ÐÄÖÐÒ»¾ª£¬ÎÒÃÇÉÐÓÐÉñÃØÎäÆ÷¡£
ÏôÏô¿©¿©Ò»Ð¦£¬ÓÐÇëл¹¤ÉÁÁÁµÇ³¡¡£
л¹¤ÄÃ×ÅÎ޵зç»ðÂÖ¾ÍÀ´ÁË¡£
ÄãÄÜ¿´ÇåÎúл¹¤ÔÚ×öʲôÂð
Õâ¾ÍÊÇÎÒÃÇ6´óº¸½Ó³§µÄÒþÃØ¸Úλ£¬Ä¥Õ빤³Ìʦ¡£
²»µ½Íò²»µÃÒ»£¬¸÷ÈË×îºÃ²»ÒªÆðÓÃËû¡£
Õâ¸ö16½ÅµÄË«ÅÅÅþÁ¬Æ÷£¬Ð»¹¤ÏñÐ廨һÑù£¬ÐÞÀ´ÐÞÈ¥£¬ºÄʱÓÖ¼èÐÁ£¬Òªº¦ÊÇÈôÊǿ׺ͽÅÏà²îÌ«¶à£¬Õëĥ̫ϸ£¬Ó°Ïì¿É¿¿ÐÔ£¬Ö»Äܾȼ±Ó㬲»¿Éµ±Í¨ÀýÁ÷³ÌÉú²ú¡£
ʺó£¬Å£¶þÄõ½°å×Ó£¬µ÷ÊÔÀֳɣ¬½Ô´ó»¶Ï²¡£
³ýÁËһֱллÓñÀ¼ºÍÏôÏô¾ÈÁË×Ô¼º£¬Ëû»¹Òª×ÔÎÒ×ܽᡣ
Õý·½Ðκͳ¤·½ÐεÄÅþÁ¬Æ÷£¬×î¿íµÄµØ·½ÊǶԽÅÏߣ¬²»¿ÉÖ»Á¿¿í¶È£¬²»È»²å²»½øÈ¥¡£
